Introducción
En esta publicación se mostrará al lector la forma de implementar el modelo bayesiano normal-Cauchy. Este modelo está basado en el ejercicio propuesto 3.1 del libro Introducing Monte Carlo Methods with R.
Modelo
Suponga que tenemos una sola observación \(x=3\) de una población con distribución \(N(\theta, 1)\) y que lo queremos es estimar la media \(\theta\) de esa población. Suponga también que tenemos sospechas de que el parámetro \(\theta\) varía según una distribución \(Cauchy(l=0, s=1)\).
Queremos responder las siguientes preguntas:
- ¿Cómo es la distribución a posteriori de \(\theta\)?
- ¿Cuál es la media de la distribución a posteriori de \(\theta\)?
Distribuciones involucradas
En este problema tenemos la verosimilitud \(p(x|\theta)\) basada en una sola observación, la cual se escribe como:
\[p(x|\theta) = \frac{1}{\sqrt{{2 \pi}}} \exp \left( \frac{-(x-\theta)^2}{2} \right)\]
La distribución a priori \(p(\theta)\) del parámetro \(\theta\) se escribe como:
\[p(\theta) = \frac{1}{\pi (1+\theta^2)}\]
La distribución a posteriori \(p(\theta|x)\) de \(\theta\) es la siguiente:
\[p(\theta|x) \propto p(x|\theta) \, p(\theta)\]
El símbolo de proporcionalidad se debe a que el lado derecho de la expresión anterior NO es una función de densidad a cabalidad, se debe dividir entre una constante \(C\) para convertirla en una función de densidad. La constante \(C\) se calcula como:
\[C = \int_{-\infty}^{\infty} p(x|\theta) \, p(\theta) d \theta\]
Una vez se tenga la constante \(C\) se puede escribir la distribución a posteriori de la siguiente manera:
\[p(\theta|x) = \frac{p(x|\theta) \, p(\theta)}{C}\]
La media de la distribución a posteriori \(E(\theta | datos)\) se calcula como:
\[E(\theta | datos) = \frac{\int_{-\infty}^{\infty} \theta \, p(x|\theta) \, p(\theta) d \theta}{C}\]
Note que la integral del numerador anterior involucra a \(\theta\), mientras que la integral usada para obtener a \(C\) no tiene a \(\theta\).
Calculando lo solicitado en R
A continuación se muestra cómo usar simulación de Monte Carlo para responder las dos preguntas iniciales.
Lo primero es definir los datos, en este caso una sola observación.
x <- 3
Para obtener la constante \(C\) vamos a calcular la integral por medio de simulación de Monte Carlo, generaremos \(m=10000\) valores \(\theta_k\) provenientes de la distribución a priori, luego vamos a evaluar \(p(x|\theta_k)\) y por último vamos a promediar esos valores para obtener a \(C\). A continuación del código a usar.
m <- 100000 # number of simulated values
thetas <- rcauchy(n=m, location=0, scale=1)
aux1 <- dnorm(x=x, mean=thetas, sd=1)
C <- mean(aux1)
C
## [1] 0.04375276
De la salida anterior vemos que \(C= 0.0437528\). Usando esta información es posible crear la distribución a posteriori de la siguiente manera.
posterior <- function(theta)
dnorm(x=x, mean=theta, sd=1) * dcauchy(x=theta, location=0, scale=1) / C
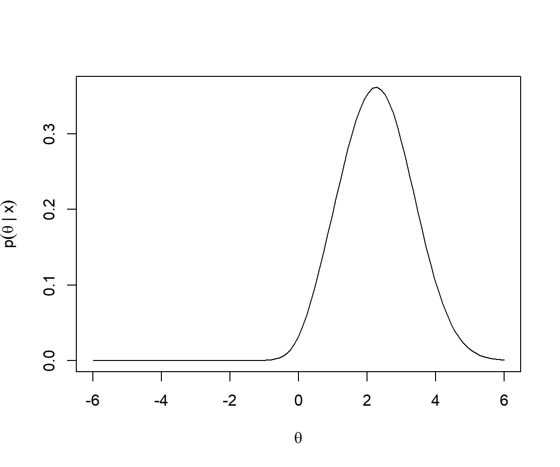
En la siguiente figura se muestra la forma de la distribución a posteriori \(p(\theta|x)\).

Para obtener la media de \(p(\theta|x)\) se debe calcular \(\int_{-\infty}^{\infty} \theta \,p(x|\theta) \, p(\theta) d \theta\) y luego dividir entre \(C\). Para obtener el numerador vamos a reciclar los valores simulados thetas, a continuación el código para hacerlo.
aux2 <- thetas * dnorm(x=x, mean=thetas, sd=1)
num <- mean(aux2)
num/C # To obtain the posterior mean
## [1] 2.286916
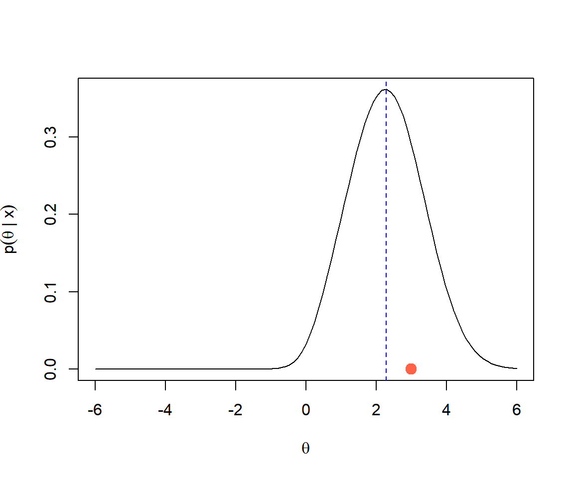
Del resultado anterior tenemos que \(E(\theta | datos) = 2.2869159\). En la siguiente figura se muestra la distribución a posteriori, la única observación \(x=3\) (punto en color rojo) y la media de la distribución a posteriori (línea azul a trazos).

De este ejercicio se puede concluir que, dada una muestra de tamaño unitario con valor de \(x=3\), la media de la distribución a posterior de \(\theta\) es igual a 2.2869159.
Reto
Responda las dos mismas preguntas iniciales pero suponiendo que se tiene ahora una muestra aleatoria de tamaño tres con los siguientes valores \(\boldsymbol{x}=\left(3, 2.5, 5.3 \right)\).